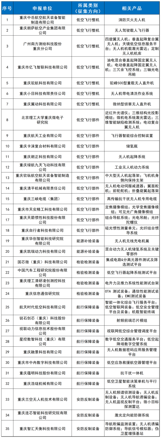
35家企业产品入选!重庆市低空产业链产品名录(2025版)发布
日期:2026-03-30

近日

市经济信息委、市发展改革委联合公布

重庆市低空产业链

产品名录(2025版)

35家企业核心产品入选



重庆市低空产业链产品名录(2025版)

重庆市低空产产品名录(2025版)




       ▲“驼峰”500无人直升机。图源:江津融媒体中心


    据了解,本次发布的产品名录共收录低空飞行整机、低空飞行部件、能源补给装备、检验检测装备、航行保障装备、安防反制装备等6大类产品,系统展示了重庆低空装备产业的最新成果。

扫描识别二维码

查看详情


扫一扫在手机打开当前页